16.10.2025 aktualisiert


100 % verfügbar
Senior Real-Time Systems Engineer | FinTech Infras
Bremerhaven, Deutschland
Deutschland
Skills
JavascriptAmazon Web ServicesData AnalysisArchitekturDatenbankenInformation EngineeringDatensystemeDevopsElasticsearchFinanzenPythonMachine LearningCloud-ServicesPrometheusHandelSystemarchitekturTypescriptWebsocketEchtzeitsystemeFeature-EngineeringGrafanaFastapiKubernetesApache KafkaFintechTerraformCrypto CurrencyDockerMicroservices
Primary Skills
- Python Development
- Real-Time Systems
- Financial Data Processing
- System Architecture
- Performance Optimization
- FastAPI, RestAPI, Websocket stability
- Specialized on Crypto currency
Secondary Skills & Techstack
- Kubernetes & Docker
- ClickHouse Database
- Apache Kafka
- Microservices Architecture
- Observation (e.g. Prometheus/Grafana, Elasticsearch etc.)
- Terraform, Helm
- Security
Additional Skills
- TypeScript/JavaScript
- AWS Cloud Services
- Data Engineering
- Machine Learning Pipelines (including feature engineering
- DevOps
Industry Expertise
- FinTech & Trading
- Cryptocurrency Exchanges
- Real-Time Analytics
- High-Frequency Trading
- Market Data Systems
- General Data-Pipelines
- Python Development
- Real-Time Systems
- Financial Data Processing
- System Architecture
- Performance Optimization
- FastAPI, RestAPI, Websocket stability
- Specialized on Crypto currency
Secondary Skills & Techstack
- Kubernetes & Docker
- ClickHouse Database
- Apache Kafka
- Microservices Architecture
- Observation (e.g. Prometheus/Grafana, Elasticsearch etc.)
- Terraform, Helm
- Security
Additional Skills
- TypeScript/JavaScript
- AWS Cloud Services
- Data Engineering
- Machine Learning Pipelines (including feature engineering
- DevOps
Industry Expertise
- FinTech & Trading
- Cryptocurrency Exchanges
- Real-Time Analytics
- High-Frequency Trading
- Market Data Systems
- General Data-Pipelines
Sprachen
DeutschMutterspracheEnglischverhandlungssicher
Projekthistorie
• Designed and implemented enterprise-grade real-time trading data infrastructure
• Architected microservices system processing 500+ messages/second with sub-second latency
• Achieved 99.9% uptime and $180k+ annual cost savings through optimization
• Managed multi-exchange integration (Binance, Bybit, Bitget, OKX)
• Implemented ClickHouse optimization and Kafka data pipelines
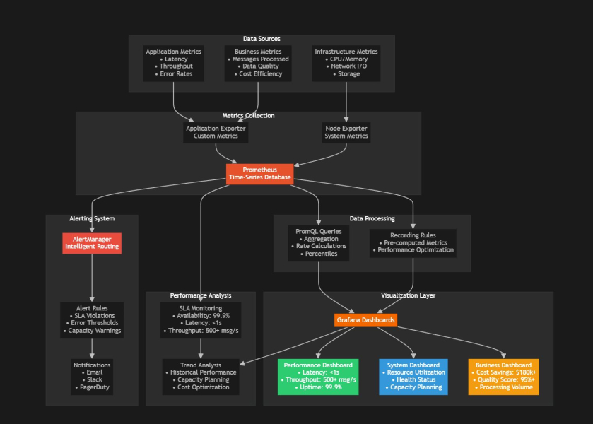
• Established comprehensive monitoring with Prometheus/Grafana
• Technologies: Python, Kubernetes, ClickHouse, Kafka, Docker
• Architected microservices system processing 500+ messages/second with sub-second latency
• Achieved 99.9% uptime and $180k+ annual cost savings through optimization
• Managed multi-exchange integration (Binance, Bybit, Bitget, OKX)
• Implemented ClickHouse optimization and Kafka data pipelines
• Established comprehensive monitoring with Prometheus/Grafana
• Technologies: Python, Kubernetes, ClickHouse, Kafka, Docker
Portfolio

System Architecture
Enterprise microservices architecture achieving sub-second latency and 99.9% uptime through fault-tolerant design and auto-scaling.

Technology Stack
Modern tech stack leveraging Python, Kubernetes, ClickHouse, and Kafka for high-performance real-time data processing.

Data Flow
Optimized data pipeline processing 500+ messages/second with comprehensive monitoring and quality assurance.

Deployment
Cloud-native Kubernetes deployment with auto-scaling, health monitoring, and zero-downtime deployments.

Monitoring
Enterprise monitoring stack providing real-time insights, SLA tracking, and proactive alerting capabilities.

Circuit Breaker
Fault tolerance implementation preventing cascading failures and ensuring system resilience under load.

Performance Improve
Transformation results: 5x latency improvement, 99.9% uptime, and $180k+ annual cost savings achieved.